什么是步進電機驅動器?
步進電機驅動器(或步進電機驅動)是用于驅動或運行的步進電機的電路。步進電機驅動器通常由控制器、驅動器和步進電機的連接組成。
目前市場上有很多驅動電路。隨著時間的推移,這些已經變得越來越容易與步進電機連接。將驅動電路連接到電機后,幾乎可以立即運行電機。這些電路具有額定電流和電壓,因此根據電機的額定值選擇正確的驅動器電路非常重要。
步進電機驅動的基本組件:
1.控制器(本質上是一個微控制器或微處理器)
2.用于處理電機電流的驅動器IC
3.一個電源單元
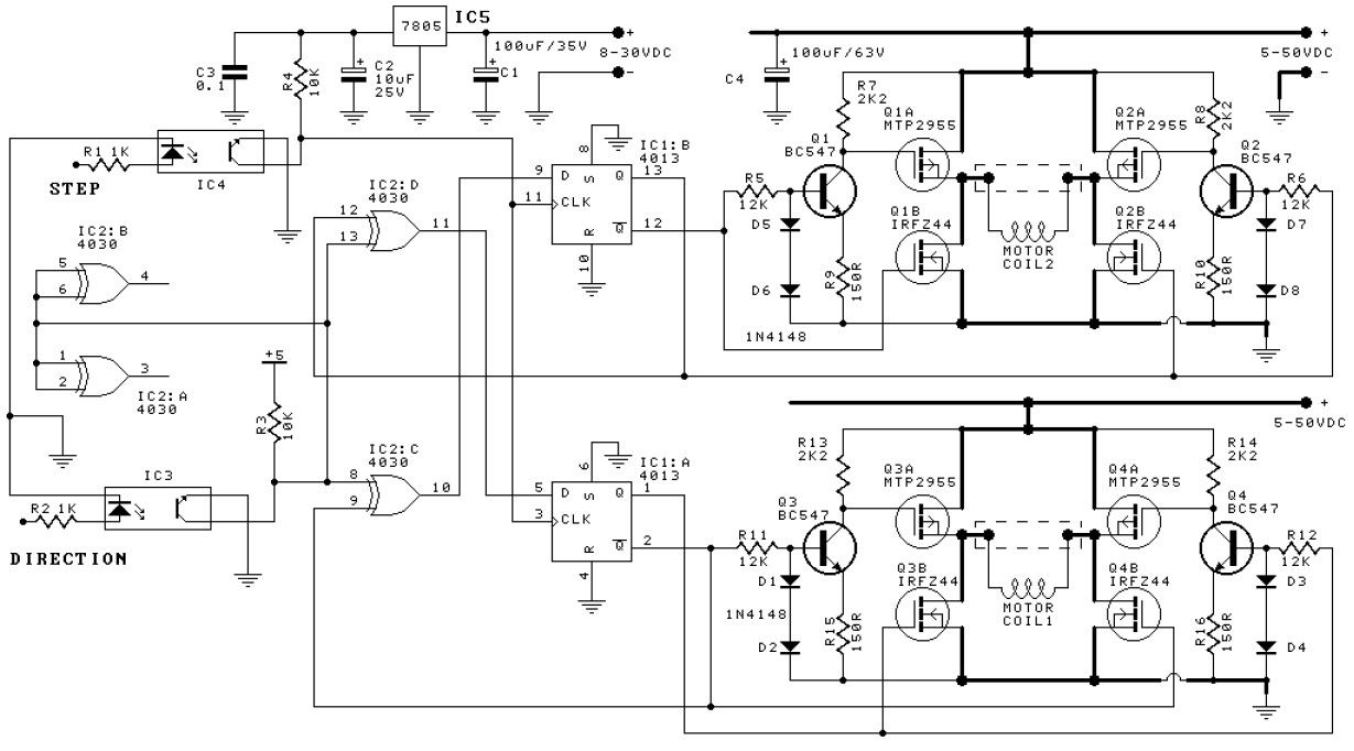
步進電機驅動電路圖:

步進電機控制器
控制器的選擇是構建驅動程序的第一步。它必須至少有4個用于步進器的輸出引腳。此外,它必須包含定時器、ADC、串行端口等,具體取決于將使用驅動程序的應用程序。
步進電機驅動器
如今,人們正在從晶體管等分立驅動器組件轉向更緊湊的集成IC。這些驅動器IC的成本合理,并且在組裝時更容易實現,從而縮短了電路的整體設計時間。
驅動器的選擇必須適合電機在電流和電壓方面的額定值。ULN2003系列驅動器在基于非H橋的應用中最流行,適用于步進電機驅動器。ULN內的每個達林頓對可處理高達500mA的電流,最大電壓可高達50VDC。

步進電機驅動電源
步進電機可以在5 V到12 V的電壓下運行,類似地,電流消耗將在100 mA到400 mA的范圍內。供應商將提供電機規格。因此,我們必須設計電源。必須調節功率,以避免速度和扭矩的波動。
供電單元
由于7812穩壓器最多只能處理1A的電流,因此這里使用了外置晶體管。它可以處理5 A的電流。必須根據總電流消耗提供適當的散熱器。

上面的框圖顯示了驅動板各個組件之間的連接流程和互連。
雜項
1.開關、電位器
2.散熱器
3.連接線
全面的步進電機驅動:
除非您對微控制器進行編程以通過驅動器正確地向步進電機提供信號,否則步進電機驅動器是一個愚蠢的電子設備。步進電機可以在多種模式下運行,例如全步、波形驅動或半步(請參閱有關步進電機的文章以了解步進順序)。
因此,我們必須使驅動程序具有足夠的交互性,以便從用戶那里獲取命令并執行所需的步進操作。此外,我們必須控制旋轉速度。啟動/停止命令必須啟動或停止電機旋轉。為了完成上述功能,我們需要在微控制器上使用額外的引腳。選擇步進類型和啟動或停止電機需要兩個引腳。需要一個引腳來連接一個電位器,它將作為一個速度控制器。微控制器內部的ADC將用于控制旋轉速度。
程序算法
1.在輸入/輸出模式下初始化端口引腳。
2.初始化ADC模塊。
3.為半步、全步以及波形驅動和延遲創建單獨的函數。
4.檢查操作模式的兩個端口引腳(00停止,01波驅動,10全步,11半步)。
5.轉到相應的功能。
6.通過ADC讀取電位計值并相應地設置延遲值。
7.完成一個序列的循環。
8.轉到步驟4。
驅動板
如果您打算使用EAGLE等CAD軟件制作自己的電路板,請確保為電機電流提供足夠的厚度,而不會使電路板過熱。此外,由于電機是電感元件,因此必須注意不要通過干擾干擾其他信號路徑。必須遵循適當的ERC和DRC檢查。
注意:
構建步進電機驅動器更多的是選擇合適的電源和驅動器,微控制器的選擇是次要的。許多微控制器可以完成旋轉電機的簡單工作。盡管如此,在設計驅動器時您必須關注有關電壓和電流的設計注意事項。此外,單個驅動器板必須在很寬的范圍內處理電壓和電流,而不僅僅是單個電機。這將使您能夠在許多不同的項目中使用相同的電路板,而不是每次都制作一個新的電路板。

